й¥»÷ÐÂÎäÆ÷£ºÏ¹ÑÛÓ¥APT×éÖ¯×îй¥»÷Ô˶¯ÍêÈ«ÆÊÎö
Ðû²¼Ê±¼ä 2020-08-14Ò»¡¢¸ÅÊö
±ðµÄ£¬¸ÃºÚ¿Í×éÖ¯»¹½ÓÄÉÁË¡°DoubleFlux+Fast VPN¡±ÊÖÒÕÀ´µÖ´ï·´×·×ٺͷ´Õì²âµÄÄ¿µÄ¡£ÎÒÃÇͨ¹ý¶Ô¹¥»÷ÕßʹÓõÄC&C»ù´¡ÉèÊ©¾ÙÐÐÆÊÎö·¢Ã÷£¬ÕâÅú¹¥»÷µÄC&CÓòÃûÊÇͨ¹ýDNSExit.comÀ´¶¯Ì¬·ÖÅÉIPµØÖ·(IPµØÖ·ÊǶ¯Ì¬×ª±äµÄ£¬ÏÕЩ¶¼¹éÊôÓÚ¸çÂ×±ÈÑǵÄISP)¡£ÏÖʵÉÏ£¬DNSExit²»µ«ÊÇÒ»¸ö¡°1(dns)¶Ôn(IP)¡±µÄ·þÎñ£¬¸üÊÇÒ»¸ö¡°m(dns)¶Ôn(IP)¡±£¬Òò´ËÆäÓ¦¸Ã½ÓÄÉÁË¡°double flux¡±ÊÖÒÕÀ´¹æ±ÜËÝÔ´Óë×·×Ù¡£²»µ«ÔÆÔÆ£¬ºÚ¿Í×é֯ʹÓÃÕâÖÖ·þÎñµÄ±³ºó»¹¼ÓÁËÒ»²ãVPN£¬Ò²¾ÍÊÇ˵ͨ¹ý¡°Double Flux¡±»ñµÃµÄIPµØÖ·²¢²»ÊǺڿÍÕæÕýµÄIPµØÖ·£¬ÆäÖ»ÊÇһϵÁеÄVPN½Úµã(½ÚµãµÄIPµØÖ·ÓÉUnus.Ins·þÎñÉÌÌṩ)£¬Òò´Ë½èÓá±fastflux¡±ÃüÃû·¨ÎÒÃǽ«ÕâÖÖ·´×·×ÙÊÖÒÕ³ÆÎª¡±Fast VPN¡±¡£¹¥»÷ÕßʹÓá°Double Flux+Fast VPN¡±ÊÖÒÕÀ´×÷Ϊ¹¥»÷ÔØºÉºÍľÂí»ØÁ¬µÄͨµÀ£¬Ê¹µÃºÚ¿ÍµÄ¹¥»÷±äµÃºÜÊÇÄÑÒÔ×·×ÙºÍËÝÔ´¡£
¶þ¡¢¹¥»÷Ô˶¯ÆÊÎö
±¾ÕÂ×ܽáÁ˺ڿÍ×éÖ¯½üÆÚµÄ¹¥»÷Ô˶¯ÊÂÎñÒÔ¼°±¾´ÎÔ˶¯ÖÐʹÓõĹ¥»÷ÊÖ·¨¡£
2.1½üÆÚ¹¥»÷Ô˶¯
×ðÁú¿¹ÙÍøÈë¿ÚADLabʵÑéÊÒ»ùÓÚÔʼÏßË÷¶ÔºÚ¿Í×éÖ¯±¾´ÎµÄ¹¥»÷Ô˶¯¾ÙÐÐÁËÖÜȫ׷×Ù¡¢¹ØÁªºÍÆÊÎö£¬·¢Ã÷´Ë´ÎÔ˶¯×îÔç¿É×·Ëݵ½2019Äê9Ô£¬ÇÒ½üÆÚÔ˶¯Ö÷ÒªÒÔCOVID-19Ïà¹ØÄÚÈÝ×÷Ϊ´¹ÂÚÓÕ¶ü¡£ÎÒÃÇ×ÛºÏËùÓеÄÍþвÇ鱨Êý¾Ý£¬ÊáÀíÁ˱¾´Î¸Ã×éÖ¯ÌᳫµÄËùÓй¥»÷ÊÂÎñ£¬²¢»æÖƳöÒÔϹ¥»÷ÊÂÎñʱ¼äÏß¡£

ͼ2-1 APT×éÖ¯½üÆÚ¹¥»÷ÊÂÎñʱ¼äÏß
2.2¹¥»÷ÊÖ·¨
ÔÚ±¾´Î¹¥»÷Ô˶¯ÖУ¬ÎÒÃÇ·¢Ã÷ϹÑÛÓ¥APT×éÖ¯Ö÷Òª½ÓÄÉÓã²æÓʼþ×÷Ϊ³õÆÚ¹¥»÷·½·¨¡£¹¥»÷Õßαװ³ÉÀ´×Ô¸çÂ×±ÈÑÇÎÀÉú²¿¡¢¸çÂ×±ÈÑǹú¼Ò×ÜÉó²éÔº¡¢¸çÂ×±ÈÑÇÒÆÃñ¾Ö¡¢¸çÂ×±ÈÑǹú¼Ò˰ÎñºÍº£¹Ø×ÜÊðÒÔ¼°¸çÂ×±ÈÑÇÃñÊÂÉí·Ý¹ÒºÅ´¦µÈ²¿·Ö£¬ÏòʹÓÃÎ÷°àÑÀÓïÑÔµÄÄÏÃÀµØÇø£¨ÌØÊâÊǸçÂ×±ÈÑǹú¼Ò£©µÄÕþ¸®²¿·Ö£¬½ðÈÚ¡¢ÒøÐС¢°ü¹ÜµÈ¹«Ë¾£¬ÒÔ¼°ÎÀÉúºÍÖÆÒ©»ú¹¹µÄÏà¹ØÖ°Ô±Í¶µÝ¶ñÒâ¹¥»÷Óʼþ¡£ÓʼþÖ÷Ìâ¾ùÓë¹¥»÷ÕßËù·ÂðµÄÕþ¸®²¿·ÖÎļþÌâ²ÄÏà¹Ø£¬²¢ÔÚÓʼþÕýÎÄÌí¼ÓÕë¶Ô¸½¼þÎļþµÄÓÕµ¼ÐÔÐÎòºÍ¸½¼þÉó²éÃÜÂëµÈÐÅÏ¢£¬¸üÓÐÀûÓÚÔöÇ¿ÓʼþµÄÕæÊµÐÔ£¬ÓÕʹÊܺ¦Õ߯ôÓöñÒâºê´úÂ룬½ø¶øÏò¹¥»÷Ä¿µÄ»úеÉÏÖ²ÈëľÂí³ÌÐò£¬ÒÔʵÑé¶ÔÈëÇÖ×°±¸µÄÔ¶³Ì¿ØÖÆ¡¢ÇÔÈ¡ÉñÃØÊý¾Ý¡¢ÏµÍ³ÆÆËðµÈ¶ñÒâÐÐΪ¡£
×ðÁú¿¹ÙÍøÈë¿ÚADLabʵÑéÊÒͨ¹ý¶Ô¸Ã×éÖ¯½üÆÚ¹¥»÷µÄ¼à²âºÍ¹ØÁªÆÊÎö£¬·¢Ã÷Á˶à¸öÓëÆäÏà¹ØµÄÓʼþ£¬ÏÂÃæÎÒÃÇö¾Ù³ö²¿·ÖÓʼþÄÚÈÝÒÔ¼°Õë¶ÔÐÔµÄÓÕ¶üÎĵµ¡£
2.2.1 ´¹ÂÚÓʼþÏêÇé
αװ³É¸çÂ×±ÈÑÇÎÀÉú²¿£º
£¨1£©Í¼2-2Êǹ¥»÷Õßαװ³É¸çÂ×±ÈÑÇÎÀÉú²¿µÄ¹¥»÷ÓʼþÖ®Ò»¡£ÓʼþÖ÷ÌâΪ¡°Ustedha sido citado para una prueba obligatoria de (COVID-19)¡±£¨·ÒëºóΪ£º¡°Äú±»ÒªÇó¼ÓÈëÇ¿ÖÆÐÔ¼ì²â£¨COVID-19£©¡±£©¡£

ͼ2-2 αװ³É¸çÂ×±ÈÑÇÎÀÉú²¿ÓʼþÖ®Ò»
£¨2£©Í¼2-3Êǹ¥»÷Õßαװ³É¸çÂ×±ÈÑÇÎÀÉú²¿µÄ¹¥»÷ÓʼþÖ®¶þ¡£ÓʼþÖ÷ÌâΪ¡°Lehemos llamado en repetidas ocaciones y no ha sido posible contactarle por favorleer comunicado urgente¡±£¨·ÒëºóΪ£º¡°ÎÒÃÇÒѾ¶à´ÎÖÂµç¸øÄú£¬ÎÞ·¨ÁªÏµµ½Äú£¬ÇëÔĶÁ½ôÆÈ֪ͨ¡±£©¡£

ͼ2-3 αװ³É¸çÂ×±ÈÑÇÎÀÉú²¿ÓʼþÖ®¶þ
£¨3£©Í¼2-4Êǹ¥»÷Õßαװ³É¸çÂ×±ÈÑÇÎÀÉú²¿µÄ¹¥»÷ÓʼþÖ®Èý¡£ÓʼþÖ÷ÌâΪ¡°Detectamos en su sector la presencia de COVID-19 ( Corona virus ) intentamos comunicarnos via telefonica con usted¡±£¨·ÒëºóΪ£º¡°ÎÒÃÇÔÚÄúµÄ²¿·Ö·¢Ã÷ÁËCOVID-19( Corona virus )£¬²¢ÊµÑéͨ¹ýµç»°ÓëÄúÁªÏµ¡±£©¡£

αװ³É¸çÂ×±ÈÑǹú¼Ò˰ÎñºÍº£¹Ø×ÜÊð£º
ͼ2-5Êǹ¥»÷Õßαװ³É¸çÂ×±ÈÑǹú¼Ò˰ÎñºÍº£¹Ø×ÜÊðµÄ¹¥»÷Óʼþ¡£ÓʼþÖ÷ÌâΪ¡°Procederemos con una orden de embargo a las cuentas bancariasencontradas a su nombre¡±£¨·ÒëºóΪ£º¡°ÎÒÃǽ«¶ÔÒÔÄúÃûÒå·¢Ã÷µÄÒøÐÐÕË»§·¢³ö¶³½áÁ£©¡£

ͼ2-5 αװ³É¸çÂ×±ÈÑǹú¼Ò˰ÎñºÍº£¹Ø×ÜÊðµÄÓʼþ
ͼ2-6Êǹ¥»÷Õßαװ³É¸çÂ×±ÈÑÇÃñÊÂÉí·Ý¹ÒºÅ´¦µÄ¹¥»÷Óʼþ¡£ÓʼþÖ÷ÌâΪ¡°Sucedula de ciudadania ha sido reportada como robada en nuestro sistema¡±£¨·ÒëºóΪ£º¡°ÄúµÄ¹«ÃñÖ¤ÒÑÔÚÎÒÃǵÄϵͳ±¨Ê§¡±£©¡£

ͼ2-6 αװ³É¸çÂ×±ÈÑÇÃñÊÂÉí·Ý¹ÒºÅ´¦µÄÓʼþ
ͼ2-7Êǹ¥»÷Õßαװ³É¸çÂ×±ÈÑÇÉó²éÔºµÄ¹¥»÷Óʼþ¡£ÓʼþÖ÷ÌâΪ¡°El presentees el requerimiento enviado a declarar por el proceso iniciado en su contra(ultimo aviso)¡±£¨·ÒëºóΪ£º¡°ÕâÊÇÕë¶ÔÄúÌᳫµÄ´¦Öóͷ£Á÷³ÌÉùÃ÷£¨×îºó֪ͨ£©¡±£©¡£

ͼ2-7 αװ³É¸çÂ×±ÈÑÇÉó²éÔºµÄÓʼþ
ͼ2-8Êǹ¥»÷Õßαװ³É¸çÂ×±ÈÑÇÒÆÃñ¾ÖµÄ¹¥»÷Óʼþ¡£ÓʼþÖ÷ÌâΪ¡°Comunicado710297647: Proceso Penal Pendiente¡±£¨·ÒëºóΪ£º¡°ÉùÃ÷710297647£º´ý¶¨ÐÌÊÂËßËÏ·¨¡±£©¡£

ͼ2-8 αװ³É¸çÂ×±ÈÑÇÒÆÃñ¾ÖµÄÓʼþ
2.2.2 ÓÕ¶üÎĵµ
ƾ֤ÏÖÓеÄÇ鱨ÆÊÎöÅú×¢£¬¸Ã×éÖ¯ÒÔÍù×î³£ÓõÄÓʼþ¸½¼þÊÇ´øÓжñÒâºêµÄMHTMLÃûÌõÄDOCÎĵµ¡£ÎÒÃǶԽüÆÚ²¶»ñµ½µÄÏà¹Ø¹¥»÷Ñù±¾¾ÙÐÐÆÊÎöºó£¬·¢Ã÷ÔÚ´ó´ó¶¼ÇéÐÎÏ£¬¹¥»÷Õß×îÏÈʹÓôøÓжÌÁ´½ÓµÄRTF»òPDFÎĵµÀ´×÷Ϊ¶ñÒ⸽¼þ£¬ÒÔÈÆ¹ýÓÊÏäÍø¹ØµÄ¼ì²â¡£±í2-1ÁгöÁ˺ڿÍ×éÖ¯Ôڴ˴ι¥»÷Ô˶¯ÖÐʹÓõĶñÒâÎĵµÐÅÏ¢¡£
ÎļþÃû | ʱ¼ä´Á |
citacion prueba covid.pdf | 2020-07-09 11:06:40 |
citacion prueba covid.pdf | 2020-06-19 14:11:05 |
Comunicado.pdf | 2020-04-25 13:11:38 |
minsaludcomunicado.pdf | 2020-03-04 22:17:40 |
estado de cuenta.pdf | 2020-02-25 21:58:29 |
reactivar mi cedula.pdf | 2020-02-03 23:18:38 |
DIAN estado de cuenta.rtf | 2019-11-04 15:01:00 |
pdfproceso.rtf | 2019-10-25 14:09:00 |
Proceso.rtf | 2019-08-26 21:00:00 |
±í2-1 Ïà¹Ø¶ñÒâÎĵµÐÅÏ¢
£¨1£©°¸Àý1
¸½¼þRTFÎĵµÖÐÄÚǶһ¸öÃûΪ¡°VER PROCESO¡±µÄÌø×ªÁ´½Ó£¬ÆäÖ¸ÏòµÄ¶ñÒâÁ´½ÓʹÓõÄÊÇIP Logger¶ÌÁ´½Ó·þÎñ¡£


ͼ2-10 IP Logger¶ÌÁ´½Óƽ̨
¸½¼þPDFÎĵµÖÐÄÚǶһ¸öÃûΪ¡°Ver comunicado¡±µÄÌø×ªÁ´½ÓºÍÒ»ÐÐÎı¾ÐÅÏ¢£¨½öÓÃÓÚÌáÉýÎĵµµÄ¿ÉÐŶȣ©¡£ÆäÖ¸ÏòµÄ¶ñÒâÁ´½ÓʹÓõÄÊÇAcortarurl¶ÌÁ´½Ó·þÎñ¡£

Èý¡¢ËÝÔ´Óë¹ØÁªÆÊÎö
ÔÚ¶Ô±¾´Î¹¥»÷Ñù±¾µÄIOC¾ÙÐÐÉîÈë×·×ÙËÝÔ´ºó£¬ÎÒÃÇÍÚ¾ò³öºÚ¿Í×éÖ¯¸ü¶àµÄC2·þÎñÆ÷ÐÅÏ¢¡£ºóÎÄ£¬ÎÒÃǽ«ÍŽáÏÖÔÚÕÆÎÕµÄÇ鱨Êý¾ÝºÍ¹ûÕæµÄÑо¿±¨¸æ×ÊÁÏÐÅÏ¢£¬À´¶Ô´Ë´Î¹¥»÷ÊÂÎñ¾ÙÐÐÏêϸµÄ×éÖ¯¹ØÁªÆÊÎö¡£
3.1C&C»ù´¡ÉèÊ©ÆÊÎö
ͨ¹ýÌáÈ¡ºÍ¹ØÁªËùÓÐÑù±¾ÖеÄC&C·þÎñÆ÷Ïà¹ØÐÅÏ¢£¬ÎÒÃÇ·¢Ã÷ºÚ¿Í×éÖ¯ËùʹÓõĻù´¡ÉèÊ©¶¼Î»ÓÚ¸çÂ×±ÈÑÇ¡¢¸ç˹´ïÀè¼ÓºÍ°ÍÄÃÂí£¬ËùÓÐIP¶¼¹éÊôÓÚ¸çÂ×±ÈÑǵÄISP¡£Éó²éÕâЩIPµÄÏêϸÐÅÏ¢£¨Èçͼ3-1£©¿ÉÒÔ¿´µ½£¬´ËIP¶ÎµÄÍøÂç·þÎñÌṩÉÌÊÇUnus.Ins¹«Ë¾£¬¸Ã¹«Ë¾²Ù¿Ø×Å26209¸öIPµØÖ·£¬ÇÒÏÕЩËùÓÐÕâЩIPµØÖ·¶¼ÊÇÌṩӦÄäÃûVPN·þÎñʹÓã¬ÀýÈçPowerhouse Management.Inc£¨phmgmt.com£©¡£ÓÉÓÚ¸ÃISPÔÚÍøÂçÖеÄÁ÷Á¿´ó´ó¶¼¾ßÓÐÚ²ÆÐÔ£¬Òò´ËÃÀ¹ú·´Ú²ÆÇå¾²¹«Ë¾Scamalytics½«Æä±êעΪ¸ßÚ²ÆÎ£º¦ISP£¨Èçͼ3-2£©¡£


ͼ3-2 Scamalytics¹«Ë¾±ê×¢ÐÅÏ¢
ͼ3-3Ϊ¸Ã×éÖ¯Ôڴ˴ι¥»÷Ô˶¯ÖÐʹÓõIJ¿·ÖÓòÃû¡¢IP¡¢PEÎļþºÍOfficeÎļþµÄ¶ÔÓ¦¹ØÏµ¡£

ͼ3-3 ¶ÔÓ¦¹ØÏµÍ¼
¸Ã×é֯ʹÓõÄÓòÃûÊÇÔÚÍâÑóDNSExit.comƽ̨ÉÏÃâ·Ñ×¢²áµÄÈý¼¶×ÓÓò£¨¸Ãƽ̨ÌṩµÄÃâ·ÑÓòÏÖʵÉÏÊǶþ¼¶Óò£¬Èçͼ3-4£©£¬ÇÒÕâЩ×ÓÓòËùÖ¸ÏòµÄIPµØÖ·±»ÆµÈÔµÄÌæ»»£¨Èçͼ3-5£©¡£ÈôÊÇÒ»¸öC2·þÎñÆ÷±»¹Ø±Õ£¬¹¥»÷ÕßÔò¿ÉÒÔ¿ìËٵظüÐÂDNS¼Í¼ָÏòзþÎñÆ÷£¬»Ö¸´ÅþÁ¬¡£¹¥»÷ÕßʹÓÃÓòÃû×¢²áÉÌÌṩµÄDNS·þÎñ£¨double flux£©£¬ÔÙÅäºÏʹÓÃVPN·þÎñ£¨fast VPN£©×÷Ϊ¹¥»÷ÔØºÉºÍľÂí»ØÁ¬µÄͨµÀ£¬ÒÔµÖ´ï·´×·×ٺͷ´Õì²âµÄÄ¿µÄ¡£

ͼ3-4 DNSExit.comƽ̨

ͼ3-5 ÓòÃûÖ¸ÏòµÄIP
3.2¹ØÁªºÍÊÖÒÕÑݽøÆÊÎö
3.2.1 αװȪԴÐÅÏ¢
ÔÚÔçÆÚµÄ¹¥»÷Ô˶¯ÖУ¬Ï¹ÑÛÓ¥×éÖ¯¹ßÓÚ½«×ÔÉíαװ³É¸çÂ×±ÈÑǹú¼ÒÃñʹҺŴ¦¡¢¸çÂ×±ÈÑǹú¼Ò˰ÎñºÍº£¹Ø×ÜÊðµÈ²¿·ÖÀ´¶Ô¸çÂ×±ÈÑǵÄÕþ¸®ºÍ½ðÈÚ»ú¹¹¾ÙÐй¥»÷¡£¶øÔÚ±¾´Î¹¥»÷ÊÂÎñÖУ¬¹¥»÷ÕßËùʹÓÃÓʼþµÄαװȪԴÐÅÏ¢³ýÁËͬ¸Ã×éÖ¯¾ßÓÐÒ»¶¨µÄÖØµþÒÔÍ⣬»¹ÐÂÔöÁËһЩ¸çÂ×±ÈÑÇÆäËûÕþ¸®²¿·ÖÐÅÏ¢¡£ÏêϸÏê¼û±í3-1¡£
ÓÕ¶üαװȪԴ£¨2018Äê4ÔÂ-2019Äê2Ô£© | ÓÕ¶üαװȪԴ£¨2019Äê9ÔÂ-2020Äê7Ô£© |
¸çÂ×±ÈÑÇÃñʹҺŴ¦ | ¸çÂ×±ÈÑÇÃñʹҺŴ¦ |
¸çÂ×±ÈÑǹú¼Ò˰ÎñºÍº£¹Ø×ÜÊð | ¸çÂ×±ÈÑǹú¼Ò˰ÎñºÍº£¹Ø×ÜÊð |
¸çÂ×±ÈÑǹú¼Ò˾·¨²¿·Ö | ¸çÂ×±ÈÑǹú¼Ò×ÜÉó²éÔº |
¸çÂ×±ÈÑǹú¼Òͳ¼Æ¾Ö | ¸çÂ×±ÈÑÇÒÆÃñ¾Ö |
¸çÂ×±ÈÑǹú¼ÒÍøÂ羯Ա¾Ö | ¸çÂ×±ÈÑÇÎÀÉú²¿ |
±í3-1 ȪԴÐÅÏ¢
3.2.2 ¶ñÒ⸽¼þÎĵµ
¸Ã×éÖ¯ÉÃÓÚʹÓÃЯ´ø¶ñÒâºêµÄMHTMLÃûÌõÄwordÎĵµ×÷Ϊ¹¥»÷ÔØºÉ¡£Ôڴ˴ι¥»÷Ô˶¯ÖУ¬ÎÒÃÇÊӲ쵽¹¥»÷Õ߸ü¸ÄÁ˳õÆÚµÄ¹¥»÷Õ½ÂÔ£¬ÆäÏȽ«´øÓжÌÁ´½ÓÄÚÈݵÄPDF»òRTFÃûÌõĶñÒ⸽¼þ×÷ΪµÚÒ»½×¶ÎµÄÓÕ¶üÎĵµ£¬ÔÙͨ¹ýÓÕµ¼Êܺ¦Õßµã»÷Á´½Óºó£¬Ìø×ªµ½Ö¸¶¨µÄ·þÎñÆ÷ÉÏÏÂÔØ¶ñÒâÎĵµ£¬¸Ã¶ñÒâÎĵµÊǰüÀ¨ºê´úÂëµÄwordÎĵµ¡£´ÓÕâЩPDF/RTFÃûÌõĶñÒ⸽¼þÔÚVTÉϵÄɨÃèЧ¹û£¨Èçͼ3-6£©¿ÉÒÔ¿´µ½£¬ËüÃǵIJéɱÂÊÆÕ±éÆ«µÍÉõÖÁΪ0¡£¹¥»÷Õß½«ÕâÀàµÍ²éɱÂʵĶñÒâÎĵµ×÷ΪÓʼþ¸½¼þ£¬ÄÜÔÚÒ»¶¨Ë®Æ½ÉϵִïÈÆ¹ýÓʼþÍø¹ØµÄÄ¿µÄ¡£

ͼ3-6 VT²éɱЧ¹û
3.2.3 ÓòÃûʹÓÃÆ«ºÃ
ÎÒÃǽ«¸Ã×éÖ¯ÔÚÔçÆÚÐж¯ÖÐʹÓõĶ¯Ì¬ÓòÃû£¬Óë±¾´ÎÐж¯ËùʹÓõÄÓòÃû×ö±ÈÕÕÆÊÎö£¬¿ÉÒÔºÜÇåÎúµÄ¿´³ö£¬ÕâЩÓòÃû¶¼ÊÇͨ¹ýͳһ¸ö¶¯Ì¬ÓòÃûÉÌDNSEXIT×¢²áµÄ¡£±ðµÄ£¬ÔÚ±¾´ÎÊÂÎñÖеÄÓòÃû¡°medicosta.linkpc.net¡±Óë2018ÄêËê¼þÖеÄÓòÃû¡°medicosco.publicvm.com¡±ÏàËÆ¶È¼«¸ß£¬ÓÉ´ËÍÆ²âËüÃǼ«ÓпÉÄÜÊÇÓÉͳһ×é֯ע²á¡£
3.2.4 IPµØÖ·¹ØÁª
3.2.5 µØÀíλÖÃÌØÕ÷
´Ó¹¥»÷ÕßËùʹÓõÄC&C»ù´¡ÉèÊ©À´¿´£¬ÆäËùʹÓõÄËùÓÐIPµØÖ·£¨°üÀ¨128.90.xxx.xxx¡¢191.95.xxx.xxx¡¢190.253.xxx.xxx¼°179.33.xxx.xxxµÈÍø¶Î£©¾ù¹éÊôÓÚ¸çÂ×±ÈÑǵÄISP£¨Èçͼ3-7£©¡£¶øÕâЩIPµØÀíλÖÃÒ²Óë¸Ã×éÖ¯ÔçÆÚÔ˶¯Éæ¼°µÄµØÀíλÖÃÏàͬ¡£

ͼ3-7 IPµØÖ·µÄµØÀíλÖÃ
»ùÓÚ¸Ã×éÖ¯´ÓαװȪԴÐÅÏ¢¡¢ÓÕ¶üÎĵµ¡¢ÓòÃûʹÓÃÆ«ºÃ¡¢IPµØÖ·¹ØÁªÒÔ¼°µØÀíλÖÃÌØÕ÷µÈ·½ÃæµÄ±ÈÕÕÆÊÎö£¬ÎÒÃÇÆðÔ´ÍÆ¶Ï±¾´ÎµÄ¹¥»÷Ðж¯À´×Ô¡°APT-C-36ϹÑÛÓ¥¡±×éÖ¯¡£
ËÄ¡¢¹¥»÷ÔØºÉÆÊÎö
ͼ4-1ÏÔʾÁ˺ڿÍ×éÖ¯Ôڴ˴ι¥»÷Ô˶¯ÖеÄÕû¸öÁ÷³Ì¡£

ͼ4-1 ºÚ¿Í¹¥»÷Á÷³Ìͼ
¹¥»÷ÕßΪÁËÒþ²ØÆäÕæÊµÍýÏ룬½ÓÄɶà²ãÄ£¿éǶÌ׺ÍÒÔ²»Â䵨ÐÎʽÔÚÄÚ´æÖмÓÔØÖ´ÐÐľÂí³ÌÐòµÄÊÖ·¨£¬ÔÙÍŽá¸ÃľÂíÕë¶Ô×ÔÉíÔËÐÐÇéÐμì²â£¨ÈçÐéÄâ»ú¡¢É³Ïä¡¢·´µ÷ÊԵȣ©µÄ¹¦Ð§£¬ÒÔ×èÖ¹ÆäÔÚ×Ô¶¯»¯ÏµÍ³ÆÊÎöÖÐ̻¶¶ñÒâÐÐΪ¡£ÏÂÎÄ£¬ÎÒÃÇ´ÓºÚ¿Í×éÖ¯½üÆÚ¹¥»÷ÊÂÎñµÄ°¸ÀýÖУ¬Ñ¡È¡Ò»Àý¾ÙÐÐÏêϸµÄÆÊÎö¡£
4.1´¹ÂÚÓʼþ
ͼ4-2չʾÁ˹¥»÷Õß·ÂðÀ´×Ô¸çÂ×±ÈÑǹú¼ÒÎÀÉú²¿µÄ´¹ÂÚÓʼþ£¬ÓʼþÎÊÌâΪ¡°Usted hasido citado para una prueba obligatoria de (COVID-19)¡±£¨·ÒëºóΪ£º¡°Äú±»ÒªÇó¼ÓÈëÇ¿ÖÆÐÔ¼ì²â£¨COVID-19£©¡±£©£¬ÕýÎÄÄÚÈÝÊǹØÓÚ¼ì²âµÄÏà¹ØÎÊÌ⣨Èçͼ4-3£©£¬²¢Éù³ÆÓʼþ¸½¼þÊǼì²âʱ¼äºÍËùÔÚ£¬ÒÔÓÕµ¼Êܺ¦Õß·¿ª¸½¼þÎĵµ¡£


ͼ4-3 Óʼþ·ÒëºóµÄÄÚÈÝ
4.2¶ñÒâÎĵµ
ºÚ¿Í×éÖ¯ËùʹÓõĶñÒâÎĵµ°üÀ¨PDF¡¢RTFÒÔ¼°MHTMLÃûÌõÄDOCÎĵµ¡£Æä²¢Î´Ê¹ÓÃÎó²î£¬¶øÊÇͨ¹ýǶÈëµÄ¶ñÒâºê´úÂëÀ´´¥·¢ºóÐø¶ñÒâÐÐΪ¡£Óë¸Ã×éÖ¯ÒÔÍù¹¥»÷ÊÖ·¨²î±ðµÄÊÇ£¬±¾´Î²¢Î´Ö±½Óͨ¹ýÓʼþÈö²¥MHTMLÃûÌõĶñÒâÎĵµ£¬¶øÊǽ«°üÀ¨Ò»¸öÌø×ªÁ´½Ó£¨¸ÃÁ´½ÓÖ¸ÏòMHTMLÃûÌõĶñÒâÎĵµ£©µÄÕý³£Îĵµ×÷ΪÓʼþ¸½¼þÀ´¾ÙÐÐͶµÝ£¬ÒÔÈÆ¹ýÓÊÏäÍø¹ØµÄÇå¾²¼ì²â¡£
ͼ4-4ÊÇ4.1С½ÚÖеÄÓʼþ¸½¼þ£¬¸ÃpdfÎļþ°üÀ¨¸çÂ×±ÈÑǹú¼ÒÎÀÉú²¿µÄ±ê¼Ç¡¢Ò»ÐÐÎı¾ÐÅÏ¢£¨±ê×¢ÎĵµÃÜÂ룬ʵÔòÎÞÓ㩺ÍÒ»¸öÃûΪ¡°Ver comunicado¡±µÄÌø×ªÁ´½Ó£¨ÈçͼX£©¡£

ͼ4-4 PDFÎĵµÌø×ªÁ´½ÓÄÚÈÝ
µ±Óû§µã»÷ÎĵµÁ´½Óʱ£¬ÏÖʵÉϹ¥»÷ÕßÊÇʹÓÃAcortarurl¶ÌÁ´½Ó·þÎñƽ̨½«Êܺ¦ÕßÖØ¶¨Ïòµ½ÆäÖ¸¶¨µÄ·þÎñÆ÷ÉÏ£¬ÏÂÔØMHTMLÃûÌõÄwordÎĵµ¡£Í¼4-5Ϊ»á¼ûAcortarurlµÄÁ÷Á¿ÄÚÈÝ¡£

ËäÈ»´Ë°¸ÀýÖеĶñÒâÎĵµÁ´½ÓÒÑʧЧ£¬²»¹ýͨ¹ý¹ØÁªÆÊÎöºó£¬ÎÒÃÇ·¢Ã÷ÁËÆäËûÏà¹ØµÄ¶ñÒâÎĵµ¡£¸ÃÎĵµÍ¬ÑùÊÇαװ³ÉÀ´×Ô¸çÂ×±ÈÑǹú¼ÒÎÀÉú²¿£¬¹¥»÷ÕßÔÚÎĵµÕýÎÄʹÓÃÎ÷°àÑÀÓïÓÕµ¼Óû§µã»÷¡°ÆôÓÃÄÚÈÝ¡±°´Å¥À´Éó²é¼ì²âʱ¼äºÍËùÔÚ¡£ÏêϸÄÚÈÝÈçͼ4-6Ëùʾ¡£

ͼ4-6 ÄÚǶVBAµÄDOC¶ñÒâÎĵµÄÚÈÝ
µ±ÎÒÃÇÉó²é¸ÃÎĵµµÄVBA¹¤³Ìʱ£¬ÌáÐÑÐèÒªÊäÈëÃÜÂë¡£½âÃܺó´Óºê´úÂëµÄÄÚÈÝ¿ÉÒÔ¿´µ½£¬µ±Êܺ¦Õ߯ôÓú깦Чºó£¬¶ñÒâ´úÂ뽫×Ô¶¯Ö´ÐÐDocument_Openº¯Êý¡£ÏêϸÄÚÈÝÈçͼ4-7Ëùʾ¡£

¸Ãº¯Êý»áʹÓÃMicrosoft¹¤¾ßmshta.exeÀ´ÆÊÎö¡°http://pastebin.com/raw/Xrp7W0V3¡±£¨°²ÅÅÔÚpastebinÍøÖ·ÉϵÄhtml¶ñÒâ¾ç±¾Îļþ£©¡£ÏêϸÄÚÈÝÈçͼ4-8Ëùʾ¡£

ͼ4-8 ¼ÓÃܵÄHTML¾ç±¾ÎļþÄÚÈÝ
½âÃܺóµÄ¶ñÒâ¾ç±¾ÎļþÖ÷Òª¹¦Ð§ÊÇʹÓÃWindowsÄÚÖóÌÐòcertutil.exeÔ¶³ÌÏÂÔØÖ¸¶¨µÄEXEÎļþ£¬È»ºó½«ÆäÉúÑÄÖÁ¡°%appdata%msts.exe¡±²¢Ö´ÐиóÌÐò¡£

ͼ4-9 ½âÃܺóµÄHTML¾ç±¾ÎļþÄÚÈÝ
4.3 Payload
ÈçÉÏÎÄËùʾ£¬Í¨¹ýhtml¶ñÒâ¾ç±¾ÏÂÔØ²¢Ö´Ðеġ°msts.exe¡±£¨C#±àд²¢¼ÓÈëÁË´ó×ڵĻìÏý£©ÏÖʵÉÏÊÇÒ»¸öDropperÎļþ¡£¡°msts.exe¡±»á´Ó×ÊÔ´ÖнâÃܳö¡°DriverUpdate.dll¡±£¨C#±àд£©²¢ÔÚÄÚ´æÖз´Éä¼ÓÔØ¸ÃDLLÄ£¿éÀ´ÊµÏÖµÚÒ»½×¶ÎµÄ¹¦Ð§£»½Ó×ŵڶþ½×¶ÎµÄ¡°DriverUpdate.dll¡±ÔÙ½âÃܳöÆäÔʼÎļþ¡°msts.exe¡±ÖеÄÁíÒ»¸ö×ÊÔ´Êý¾Ý£¬È»ºóÖ´ÐнâÃܺóµÄ¡°Cyrus.exe¡±Ä£¿é£»µÚÈý½×¶ÎµÄ¡°Cyrus.exe¡±´Ó×ÔÉí×ÊÔ´ÖнâÃܳöAsync RATÔ¶¿ØÄ¾Âí£¬²¢½«ÆäÕû¸öÎļþÁýÕÖÓ³É䵽Ŀ½ñÀú³ÌÖÐÖ´ÐС£×îºó£¬Async RATľÂí³ÌÐòÓëC&C·þÎñÆ÷¾ÙÐÐͨѶÅþÁ¬£¬ÅþÁ¬ÀÖ³ÉÔò·¢ËÍÉÏÏß°üÇëÇóÉÏÏߣ¬²¢ÆÚ´ýÎüÊÕ¿ØÖÆÖ¸Áî¡£
4.3.1 µÚÒ»½×¶ÎÄ£¿é
¡°msts.exe¡±Ö÷ÒªÓÃÓÚ½âÃܲ¢ÔÚÄÚ´æÖмÓÔØÏÂÒ»½×¶ÎµÄ¹¦Ð§Ä£¿é¡£Æä½«×ÔÉíαװ³ÉIntelÎÞÏßÇý¶¯Ó¦ÓóÌÐò£¬²¢¸½ÓÐÏêϸµÄÎļþ˵Ã÷ºÍ°æ±¾ºÅ£¨Èçͼ4-10£©£¬ÒÔ´ËÒɻ󹥻÷Ä¿µÄ¡£

ͼ4-10 ¡°msts.exe¡±ÎļþÊôÐÔÏêϸÐÅÏ¢
¸ÃDropperÄ£¿éµÄÈë¿ÚµãÔÚWindowsFormsApplication1´¦£¨Èçͼ4-11£©£¬ÆäÊ×ÏÈͨ¹ýŲÓÃSelectedCardÀàÖеÄD_D_D_Dº¯Êý¶ÔÃûΪ¡°xor4¡±µÄ×ÊÔ´Êý¾Ý¾ÙÐнâÃÜ¡£

ͼ4-11 DropperÄ£¿éµÄÈë¿Úº¯Êý
½âÃÜËã·¨ÊÇÑ»·Òì»òÔËË㣬ÆäÀο¿ÃÜԿΪ¡°RR5IRBNF5F4GN7997QFBYY¡±£¬½âÃÜ´úÂëÈçͼ4-12Ëùʾ¡£

ͼ4-12 ½âÃÜ´úÂëÏêϸÄÚÈÝ
ÔÚ½âÃܳöPEÎļþºó£¬DropperÄ£¿éÔò¸½¼ÓÈý¸öÆô¶¯²ÎÊý£¨¡°AcBRmi¡¢S8epuewºÍIntelWireless¡±£©À´¼ÓÔØÖ´Ðеڶþ½×¶ÎµÄ¹¦Ð§Ä£¿é¡£

4.3.2 µÚ¶þ½×¶ÎÄ£¿é
¸Ã½×¶ÎÄ£¿éµÄÎļþÃûΪ¡°DriverUpdater.dll¡±£¬µ±´ËÄ£¿éÔËÐк󣬻áÌáȡϢÕùÃܵÚÒ»½×¶ÎDropperÄ£¿éÖÐÁíÒ»¸ö×ÊÔ´Îļþ¡°AcBRmi¡±£¬Ö®ºóÔÚÄÚ´æÖмÓÔØÖ´ÐнâÃܳöµÄµÚÈý½×¶ÎµÄPEÎļþ¡£

ͼ4-14 ½âÃܺÍÖ´ÐÐPEÎļþµÄ¹¦Ð§´úÂë
½âÃÜËã·¨ÒÀÈ»ÊÇÑ»·Òì»òÔËË㣬ÆäÃÜԿΪ¡°CZysHnTTIiop¡±£¬½âÃÜ´úÂëÈçͼ4-15Ëùʾ¡£

4.3.3 µÚÈý½×¶ÎÄ£¿é
ÔÚÖ´ÐÐÈë¿Úº¯Êý֮ǰ£¬¸ÃÄ£¿é»áÔÚ³õʼ»¯Class3µÄ˽ÓгÉÔ±±äÁ¿byte_Dataʱ£¬ÏÈŲÓÃClass1ÀàµÄÒªÁì½âÃÜ×ÔÉí×ÊÔ´ÎļþKdgv¡£ÏêϸÈçͼ4-16Ëùʾ¡£

ͼ4-16 ½âÃÜ×ÊÔ´Îļþ
×ÊÔ´Êý¾ÝµÄÊ״νâÃܽÓÄɼòÆÓµÄÒì»ò¼ÓÃÜËã·¨£¬Àο¿ÃÜԿΪ"dXhhaxrqDcQ"£¬Í¨¹ý¶Ô×ÊÔ´Êý¾ÝµÄÿ¸ö×Ö½Ú×ö¼òÆÓµÄXORÔËËãÍê³ÉµÚÒ»´Î½âÃÜ¡£½âÃܺ¯ÊýµÄ´úÂëÈçͼ4-17Ëùʾ¡£

ͼ4-17 ½âÃܺ¯Êý´úÂëÄÚÈÝ
µÚÒ»´Î½âÃÜǰϢÕùÃܺóµÄ×ÊÔ´Êý¾ÝÈçͼ4-18Ëùʾ¡£

ͼ4-18 Ê״νâÃÜǰºóµÄÊý¾ÝÄÚÈÝ
Ö®ºóÔÙ¶ÔµÚÒ»´Î½âÃܺóµÄÊý¾Ý¾ÙÐжþ´Î½âÃÜ£¬Ç°16λΪ½âÃÜÃÜÔ¿¡°0x19 0xEF 0xB6 0xB6 0xE7 0x7E 0x920x92 0x0D 0xA0 0xE0 0x95 0xAD 0x8F 0x6B 0x14¡±£¬ºóÃæ½ôËæ×ŵÄÊÇ´ý½âÃÜÃÜÎÄ¡£½âÃÜǰºóµÄÊý¾ÝÄÚÈÝÈçͼ4-19Ëùʾ¡£

ͼ4-19 ¶þ´Î½âÃÜǰºóµÄÊý¾ÝÄÚÈÝ
º¯ÊýÒÔ16×Ö½ÚΪѻ·£¬½«ÃÜԿͬÃÜÎÄÒÀ´Î¾ÙÐа´Î»Òì»ò£¬×îÖÕ½âÃÜ»ñµÃ¡°Stub.exe¡±Îļþ¡£½âÃܺ¯Êý´úÂëÈçͼ4-29Ëùʾ¡£

³ý´ËÖ®Í⣬¸ÃÄ£¿é»¹»á½«ÌáÈ¡³öµÄÉèÖÃÐÅÏ¢Êý¾Ý£¬»®·Ö¸³Öµ¸øËüÃÇËù¶ÔÓ¦µÄ˽ÓгÉÔ±±äÁ¿£¬ÔÚÎÒÃÇÆÊÎöµÄ´Ë°¸ÀýÖУ¬ÆäÉèÖÃÊý¾Ý´ó²¿·ÖµÄÖµ¶¼Îª0¡£ÏêϸÄÚÈÝÈçͼ4-21Ëùʾ¡£

ͼ4-21 ÉèÖÃÐÅÏ¢Êý¾ÝÄÚÈÝ
£¨2£©Ö´ÐÐÖ÷¹¦Ð§´úÂë
¸ÃÄ£¿éÊ×ÏÈʹÓÃAssembly.GetEntryAssembly().Location»ñȡĿ½ñÀú³ÌµÄȫ·¾¶¡£½Ó×Åͨ¹ýÅжÏÉÏÎÄÌáµ½µÄ²¿·Ö˽ÓгÉÔ±±äÁ¿ÖµÀ´¾öÒéÒªÖ´ÐеÄÁ÷³Ì·ÖÖ§£¬ÆäÖаüÀ¨»¥³âÌåµÄ½¨Éè¡¢ÐéÄâ»úºÍɳÏäµÄ¼ì²â¡¢ÎļþÏÂÔØ¡¢¿½±´×ÔÉíµÈ¡£ÔÚ±¾°¸ÀýÑù±¾ÖУ¬Æ¾Ö¤ÆäÉèÖÃÐÅÏ¢À´¿´£¬´ËÄ£¿é½öÖ´ÐÐ×îºóÒ»ÏîÁ÷³Ì£¬Å²ÓÃsmethod_11º¯Êý¡£´úÂëÈçͼ4-22Ëùʾ¡£

ͼ4-22 ´úÂëÖ´ÐÐÁ÷³Ì
½øÈëµ½smethod_11º¯Êýºó£¬¸ÃÄ£¿éÏÈŲÓÃClass3.SelectPuppetProcessÀ´Ñ¡ÔñºóÐøÖ´ÐеÄRATÔØÌå¡£ÓÉÓÚ²ÎÊýint_13µÄֵΪ0£¬ÒÔÊÇ·µ»ØÖµÎªstring_10£¨Ä¿½ñÄ£¿éµÄȫ·¾¶£©¡£

ͼ4-23 ´úÂëÄÚÈÝ
ÔÚÑ¡ÔñÍêRATµÄ¿þÀÜÀú³Ìºó£¬¸ÃÄ£¿éÔÙŲÓÃsmethod_9º¯Êý£¬ÆäÖвÎÊý1Ϊ×ÔÉíÀú³ÌµÄȫ·¾¶£¬²ÎÊý2Ϊ֮ǰ½âÃܳöµÄPEÎļþÊý¾Ý¡£Ê×ÏÈ£¬¸ÃÄ£¿éÖØÐ½¨ÉèÒ»¸ö×ÔÉíÐÂÀú³Ì£¬È»ºóÐ¶ÔØ´ËÀú³ÌÓ³Ïñ£¬²¢°Ñ֮ǰ½âÃܳöµÄÐÂPEÍ·²¿£¬ÒÔ¼°½ÚÊý¾ÝÒÀ´ÎдÈëµ½ÐÂÀú³ÌÄ£¿éÖУ¬×îºóÐÞ¸ÄOEP²¢Æô¶¯ÔËÐУ¨¡°Stub.exe¡±£©¡£

4.3.4 RATÄ£¿é
ÈçÉÏÎÄËùÊö£¬±»Ö´ÐеÄÃûΪ¡°Stub.exe¡±µÄPEÎļþÔòÊÇ×îÖÕµÄRATÄ£¿é¡£Í¨Ì«¹ýÎöºÍËÝÔ´ºó·¢Ã÷£¬¸ÃPEÎļþÊÇÓÃC#ÓïÑÔ±àдµÄAsyncRATÔ¶¿ØÄ¾Âí¡£³ýÁËÔ¶³Ì×ÀÃæ¼à¿Ø¡¢¼üÅ̼ͼ¡¢Àú³Ì¹ÜÀí¡¢Ô¶³ÌWebCam¡¢Ô¶³ÌShellµÈ¹¦Ð§ÒÔÍ⣬Æä»¹°üÀ¨¼ÓÃÜ¡¢·´É³ºÐ¡¢·´ÐéÄâ»ú¡¢·´ÆÊÎöºÍ·´µ÷ÊԵȶԿ¹Ä£¿é¡£ÏÂÃæÎÒÃÇ»á¶ÔRATÖеĽ¹µã²¿·Ö×öÉîÈëµÄÆÊÎö¡£

ͼ4-25Ô¶³Ì³ÌÐòAsyncRAT¿ØÖƶË
£¨1£©³õʼ»¯ÉèÖÃÐÅÏ¢
ľÂí³ÌÐòͨ¹ýŲÓÃSettings.InitializeSettingsº¯ÊýÀ´³õʼ»¯ÉèÖÃÐÅÏ¢¡£´Óͼ4-26Öеĺ¯ÊýʵÏÖ´úÂë¿ÉÒÔ¿´µ½£¬Æä»áÌáÈ¡³öÀο¿µÄÃÜÔ¿²¢Ê¹ÓÃAES256Ëã·¨½âÃܳöËùÓеÄÉèÖÃÊý¾ÝÐÅÏ¢¡£°üÀ¨¶Ë¿ÚºÅ¡¢HostÐÅÏ¢¡¢°æ±¾ºÅ¡¢PastebinÐÅÏ¢¡¢½âÃÜÃØÔ¿¡¢SSLͨѶ֤Êé¼°Ö¤ÊéÊðÃûµÈÐÅÏ¢£¬Ö®ºóŲÓÃSettings.VerifyHashº¯Êý¶ÔÖ¤Êé¾ÙÐÐÑéÖ¤¡£

ͼ4-26 ³õʼ»¯ÉèÖÃÐÅÏ¢
½âÃÜÖ®ºóµÄÉèÖÃÐÅÏ¢Èçͼ4-27Ëùʾ¡£

ͼ4-27 ÉèÖÃÐÅÏ¢ÏêϸÄÚÈÝ
£¨2£©¼ì²âÔËÐÐÇéÐÎ
ΪÁËÌÓ±ÜɳÏä/Çå¾²Ö°Ô±µÄ¼ì²â£¬Ä¾Âí³ÌÐòʹÓÃÁËÖÖÖÖʶ±ðɳÏä/ÐéÄâ»úµÄÊÖÒÕ£¬ÓÃÓÚÅжÏ×ÔÉí³ÌÐòËùÔÚµÄÔËÐÐÇéÐΣ¬ÈôÊÇ·¢Ã÷ÊÇÔÚÐéÄâÇéÐΣ¬»òÊDZ»µ÷ÊÔ״̬£¬³ÌÐòÔòÖ±½ÓÍ˳ö¡£´Ó¶øµÖ´ïÒþ²Ø×ÔÉí£¬¹æ±Ü¼ì²âµÄÄ¿µÄ¡£ÏÂÃæÊǸÃľÂíʹÓõ½µÄÊÖÒÕ¡£
VMWAREºÍVirtualBoxÐéÄâ»úµÄ¼ì²â¡£

ͼ4-28 ÐéÄâ»úµÄ¼ì²â
SandBoxµÄ¼ì²â¡£

ͼ4-29 ɳºÐµÄ¼ì²â
ÅжϳÌÐò×ÔÉíÊÇ·ñ±»µ÷ÊÔ¡£

ͨ¹ýÅжϻñÈ¡µÄÓ²ÅÌÈÝÁ¿ÊÇ·ñ´óÓÚ6100000000L£¨56.81G£©£¬À´¼ì²âÊÇ·ñÎªÕæÊµ»úе»òÐéÄâÇéÐΡ£

ͼ4-31 ÅжÏÓ²ÅÌÈÝÁ¿
£¨3£©×°ÖûúÖÆ
ľÂí³ÌÐòµÄ×°ÖûúÖÆ°üÀ¨Àú³ÌΨһÐÔÅжϡ¢ÔÚËÞÖ÷»úµÄ³¤ÆÚ»¯ÉèÖúÍÊØ»¤Àú³ÌÉèÖá£¸ÃľÂíÒÔ½âÃÜÉèÖÃÐÅÏ¢ÖеÄMTX×Ö´®"AsyncMutex_s8H9OlmYu¡±ÎªÃûÀ´½¨É軥³âÌ壬ÒÔ°ü¹ÜÔËÐÐÀú³ÌµÄΨһÐÔ¡£

ͼ4-32 ½¨É軥³âÌå
Æä»¹»áÅжÏÄ¿½ñÖ´ÐÐÎļþ·¾¶Óë×°ÖÃĿ¼ÊÇ·ñÒ»Ö£¬ÈôÊÇÏàͬ£¬Ôò´ú±í¸ÃÄ£¿éÒÑ×°Öùý£¬×°Öù¦Ð§±ã²»ÔÙÖ´ÐС£Èç²»Ïàͬ£¬¸ÃľÂíÔò»áͨ¹ý±ÈÕÕϵͳÖÐÔËÐеÄÀú³ÌÃûÀ´È·±£ÔËÐÐÀú³ÌµÄΨһÐÔ¡£Ïêϸ´úÂëÈçͼ4-33Ëùʾ¡£

ͼ4-33 ÅжÏ×°Ö÷¾¶
Ö®ºó£¬Ä¾Âí³ÌÐòƾ֤Ŀ½ñÊÇ·ñΪ¹ÜÀíÔ±Ö´ÐÐȨÏÞ£¬À´Ñ¡ÔñÊÇͨ¹ý×°ÖÃÍýÏëʹÃüÕÕ¾ÉдÈ뿪»ú×ÔÆô¶¯ÏÂÁîʵÏÖ³¤ÆÚ»¯¡£Ïêϸ´úÂëÈçͼ4-34Ëùʾ¡£

ͼ4-34 ×°ÖÃÍýÏëʹÃü»òÌí¼Ó×ÔÆô¶¯
ÔÚÍê³É³¤ÆÚ»¯²Ù×÷ºó£¬Ä¾Âí³ÌÐò½«×ÔÉíÖØÐÂдÈëµ½×°ÖÃĿ¼Ï²¢ÃüÃûΪָ¶¨ÎļþÃû£¨chromgoogle.exe£©¡£È»ºóÔÙÔÚÔÝʱĿ¼ÏÂÌìÉúºÍÖ´ÐÐ.batÅú´¦Öóͷ£¾ç±¾Îļþ¡£¸ÃbatÎļþÓÃÓÚÔËÐС°chromgoogle.exe¡±¿ÉÖ´ÐÐÎļþ¼°×ÔÉíɾ³ý¡£ÏêϸÄÚÈÝÈçͼ4-35Ëùʾ¡£

ͼ4-35 ¾ç±¾ÎļþÄÚÈÝ
×îºó£¬Ä¾Âí³ÌÐòͨ¹ýÌáÉýÄ¿½ñÀú³ÌȨÏÞ¼°ÉèÖÃÏß³ÌʼÖÕ´¦ÓÚÖ´ÐÐ״̬·½·¨£¬À´ÊµÏÖÊØ»¤Àú³Ì¡£

ͼ4-36 Àú³ÌÊØ»¤ÊµÏÖ´úÂë
£¨4£©ÉÏÏß»úÖÆ
ÔÚ×°ÖûúÖÆÉèÖÃÍê³Éºó£¬Ä¾Âí³ÌÐòÔòͨ¹ýÉèÖÃÐÅÏ¢ÖеÄIPºÍ¶Ë¿ÚÓë¿ØÖÆ¶Ë·þÎñÆ÷½¨ÉèSSLÐÒéÅþÁ¬¡£´Ëʱ¸ÃľÂí»áÍøÂçÊÜѬȾÖ÷»úµÄϵͳÐÅÏ¢£¬²¢°ÑÕâЩÐÅϢѹËõºó×÷ΪÉÏÏß°ü·¢Ë͵½C&C·þÎñÆ÷¡£ÉÏÏß°üµÄÄÚÈݰüÀ¨Ö÷»ú×°±¸µÄÓû§Ãû¡¢ÏµÍ³°æ±¾ºÅ¡¢¹ÜÀíÔ±Õ˺źÍľÂí³ÌÐòÄ¿½ñÖ´Ðз¾¶¡¢°æ±¾ºÅ¡¢×°ÖÃʱ¼äµÈÏà¹ØÐÅÏ¢¡£Í¨¹ý¶ÔľÂí³ÌÐòµÄÆÊÎö£¬ÎÒÃÇ·¢Ã÷ÉÏÏß°üµÄ³¤¶ÈÊDz»Àο¿µÄ¡£×ðÁú¿¹ÙÍøÈë¿ÚADLabÑо¿Ô±ÔÚ¶ÔÉÏÏß°üÃûÌÃ×öÆÊÎö¡¢ÌáÈ¡ºó£¬ÕûÀí¹éÄɳöľÂí³ÌÐòÉÏÏßÊý¾Ý°üÃûÌúÍÉÏÏßÊý¾Ý°üÄÚÈÝÃûÌá£ÏêϸÈç±í4-1ºÍͼ4-37£¨ÆäÖС°ÂÌÉ«ºá¸ñ¡±×÷Ϊһ×éÊý¾ÝµÄÖ§½âÏߣ©Ëùʾ¡£
Êý¾Ý¾Þϸ | ÊýÌý˵Ã÷ | Êý¾ÝÄÚÈÝ |
0x01 | ×Ó°üÊýÄ¿ £¨ÒÔ×éΪµ¥Î»£© | 0x8D£¨HEXÖµÀο¿£© |
0x01 | Ãû³Æ³¤¶È | 0xA6£¨HEXÖµÀο¿£© |
0x06 | Ãû³Æ | ¡°Packet¡±£¨×Ö·û´®ÖµÀο¿£© |
0x01 | °üÃû³¤¶È | 0xAA£¨HEXÖµÀο¿£© |
0x0A | ÉÏÏß°üÃû | ¡°ClientInfo¡±£¨×Ö·û´®ÖµÀο¿£© |
0x01 | Ãû³Æ³¤¶È | 0xA4£¨HEXÖµÀο¿£© |
0x04 | Ãû³Æ | ¡°HWID¡±£¨×Ö·û´®ÖµÀο¿£© |
²»Àο¿ | ±êʶÂ볤¶È | ²»Àο¿£¨Èç0xB4£© |
²»Àο¿ | Ψһ»úе±êʶÂë | ²»Àο¿£¨Èç¡°F40DD340EC6FDDB01847140¡±£© |
0x01 | Ãû³Æ³¤¶È | 0xA4£¨HEXÖµÀο¿£© |
0x04 | Ãû³Æ | ¡°User¡±£¨×Ö·û´®ÖµÀο¿£© |
²»Àο¿ | Óû§Ãû³¤¶È | ²»Àο¿£¨Èç0xAA£© |
²»Àο¿ | Óû§Ãû | ²»Àο¿£¨Èç¡°xxx¡±£© |
0x01 | Ãû³Æ³¤¶È | 0xA4£¨HEXÖµÀο¿£© |
0x04 | Ãû³Æ | ¡°Path¡±£¨×Ö·û´®ÖµÀο¿£© |
²»Àο¿ | ·¾¶³¤¶È | ²»Àο¿ |
²»Àο¿ | ¶ñÒâ´úÂëÄ¿½ñÖ´Ðз¾¶ | ²»Àο¿ |
0x01 | Ãû³Æ³¤¶È | 0xA7£¨HEXÖµÀο¿£© |
0x07 | Ãû³Æ | ¡°Version¡±£¨×Ö·û´®ÖµÀο¿£© |
²»Àο¿ | °æ±¾ºÅ³¤¶È | ²»Àο¿£¨Èç0xA7£© |
²»Àο¿ | ¶ñÒâ´úÂë°æ±¾ºÅ | ²»Àο¿ |
0x01 | Ãû³Æ³¤¶È | 0xA5£¨HEXÖµÀο¿£© |
0x05 | Ãû³Æ | ¡°Admin¡±£¨×Ö·û´®ÖµÀο¿£© |
²»Àο¿ | ¹ÜÀíÔ±Õ˺ÅÃû³¤¶È | ²»Àο¿£¨Èç0xA5£© |
²»Àο¿ | ¹ÜÀíÔ±Õ˺ÅÃû | ²»Àο¿£¨Èç¡°Admin¡±£© |
0x01 | Ãû³Æ³¤¶È | 0xAB£¨HEXÖµÀο¿£© |
0x0B | Ãû³Æ | ¡°Performance¡±£¨×Ö·û´®ÖµÀο¿£© |
²»Àο¿ | ´°¿ÚÐÅÏ¢³¤¶È | ²»Àο¿ |
²»Àο¿ | Óû§Ç°Ì¨´°¿ÚÐÅÏ¢ | ²»Àο¿ |
0x01 | Ãû³Æ³¤¶È | 0xA8£¨HEXÖµÀο¿£© |
0x08 | Ãû³Æ | ¡°Pastebin¡±£¨×Ö·û´®ÖµÀο¿£© |
²»Àο¿ | PastebinÖµ³¤¶È | ²»Àο¿£¨0xA4£© |
²»Àο¿ | ÉèÖÃÖÐPastebinµÄÖµ | ²»Àο¿£¨Èç¡°null¡±£© |
0x01 | Ãû³Æ³¤¶È | 0xA9£¨HEXÖµÀο¿£© |
0x09 | Ãû³Æ | ¡°Antivirus¡±£¨×Ö·û´®ÖµÀο¿£© |
²»Àο¿ | ÐÅÏ¢³¤¶È | ²»Àο¿ |
²»Àο¿ | ɱ¶¾Èí¼þÐÅÏ¢ | ²»Àο¿£¨Èç¡°N/A¡±£© |
0x01 | Ãû³Æ³¤¶È | 0xA9£¨HEXÖµÀο¿£© |
0x09 | Ãû³Æ | ¡°Install¡±£¨×Ö·û´®ÖµÀο¿£© |
²»Àο¿ | ÐÅÏ¢³¤¶È | ²»Àο¿£¨Èç0xB1£© |
²»Àο¿ | ¶ñÒâ´úÂë×°ÖÃʱ¼äÐÅÏ¢ | ²»Àο¿ |
0x01 | Ãû³Æ³¤¶È | 0xA4£¨HEXÖµÀο¿£© |
0x04 | Ãû³Æ | ¡°Pong¡±£¨×Ö·û´®ÖµÀο¿£© |
0x01 | Ãû³Æ³¤¶È | 0xA5£¨HEXÖµÀο¿£© |
0x05 | Ãû³Æ | ¡°Group¡±£¨×Ö·û´®ÖµÀο¿£© |
²»Àο¿ | GroupÖµ³¤¶È | ²»Àο¿£¨Èç0xA7£© |
²»Àο¿ | ÉèÖÃÖÐGroupµÄÖµ | ²»Àο¿£¨Èç¡°Default¡±£© |

ͼ4-37 ÉÏÏßÊý¾Ý°üÄÚÈÝÃûÌÃ
°ì·¨1
ÆäÊ×ÏÈ»á¶ÔÉèÖÃÐÅÏ¢ÖС°Pastebin¡±µÄÖµ×öÅжϣ¬ÈôÊDz»ÎªNULL£¬ÔòʹÓÃwebClient.DownloadStringÒªÁì»ñÈ¡·þÎñ¶ËµÄÉÏÏßÓòÃû/IPºÍ¶Ë¿ÚºÅ£¨´Ó¡°Pastebin¡±ÉÏÌáÈ¡£©¡£²¿·Ö´úÂëÈçͼ4-38Ëùʾ¡£

ͼ4-38 ´Ó¡°Pastebin¡±ÉÏÌáÈ¡ÉÏÏßÓòÃûºÍ¶Ë¿ÚºÅ
ÈôÊÇΪNULL£¬ÔòÖ±½Ó´ÓÉèÖÃÐÅÏ¢ÖÐÌáÈ¡³ö¶ÔÓ¦µÄÉÏÏßÓòÃû/IPºÍ¶Ë¿ÚºÅ£¨ÒÔ¶ººÅ×÷ΪÍÑÀë·û£©£¬ÕâÅú×¢¸ÃľÂí³ÌÐòÊǾßÓÐÉèÖöà¸öC2µÄ¹¦Ð§£¬¹¥»÷ÕßÄܹ»ÎÞаµØÌí¼Ó¶à¸ö±¸ÓÃC2£¬×ÝÈ»ÆäÖÐÒ»²¿·Ö±»×è¶Ï£¬Ò²Äܹ»ÖØ»ñ¿ØÖÆÈ¨¡£Ïêϸ´úÂëÈçͼ4-39Ëùʾ¡£

ͼ4-39 ´ÓÉèÖÃÐÅÏ¢ÖÐÌáÈ¡ÉÏÏßÓòÃûºÍ¶Ë¿ÚºÅ
°ì·¨2
ľÂí³ÌÐòÔÚÓë¿ØÖÆ¶ËÅþÁ¬Àֳɺ󣬱ã×îÏÈŲÓÃ×Ô½ç˵ÀàÒªÁìIdSender.SendInfoÒªÁì£¬ÍøÂçÊÜѬȾÖ÷»úºÍľÂí×ÔÉí°æ±¾µÈÏà¹ØÐÅÏ¢£¬ÕâЩÐÅÏ¢»á±»Öð¸öµÄÖü±£´æMsgPackÀàÖС£»ñȡװ±¸ÐÅÏ¢´úÂëÈçͼ4-40Ëùʾ¡£

ͼ4-40 »ñȡװ±¸ÐÅÏ¢
°ì·¨3
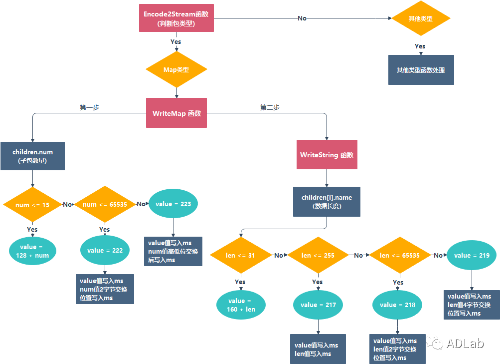
ÔÚ´ËÖ®ºó£¬Ä¾Âí³ÌÐòŲÓÃmsgPack.Encode2Bytesº¯Êý¶ÔÉÏÏß°üÊý¾Ý¾ÙÐзâ°ü¡£¸Ãº¯ÊýÊ×ÏÈ»áÖ´ÐÐthis.Encode2StreamÒªÁ죬ͨ¹ýµ÷ÊÔÆÊÎöµÃÖª£¬ÓÉÓÚ¸ÃľÂíÊÇʹÓÃmapÀàÐÍÀ´´æ´¢ÉÏÏßÊý¾Ý£¬ÄÇô´Ë´¦±ã»áŲÓÃthis.WriteMapÒªÁìÀ´²Ù×÷ÉÏÏß°ü¡£

ͼ4-41 ŲÓÃthis.WriteMapÒªÁì

ͼ4-42 Êý¾Ý°ü·â°üÁ÷³Ìͼ
ÎÒÃÇͨ¹ý¶Ô·â°üº¯ÊýµÄ½»Ö¯ÒýÓþÙÐÐÏêϸÆÊÎöºó£¬µÃ³ö¸ÃľÂí³ÌÐòµÄÉÏÏß°ü£¨ÒÔ¼°ºóÐøµÄÐÄÌø°üºÍ¿ØÖÆÖ¸Áî°ü£©¾ù½ÓÄÉ´Ë·½·¨¾ÙÐд¦Öóͷ£¡£ÐèÒªÌØÊâ×¢ÖØµÄÊÇ£¬´ú±íÆä×Ó°üµÄÊýĿֵ£¨value£©¡¢Ãû³ÆºÍÊý¾ÝµÄ³¤¶ÈÖµ£¨value£©£¬ÏÖʵÉ϶¼ÊÇÏȶÔÕâЩÊý¾ÝµÄÕæÊµÖµ£¨numºÍlen£©×öÅжϣ¬ÔÙ½«ÕæÊµÖµÓë¶ÔÓ¦µÄÀο¿ÖµÏà¼Ó£¬×îºóµÃ³övalueÖµ¡£·¢ËͰüÃûÌÃÈç±í4-2Ëùʾ£¨¿ÉÍŽáͼ4-37Ã÷È·£©¡£
×Ó°üÊýÄ¿ £¨/×飩 | ³¤¶È £¨×Ó°ü1name£© | Êý¾Ý £¨×Ó°ü1name£© | ³¤¶È £¨×Ó°ü1data£© | Êý¾Ý £¨×Ó°ü1data£© | ×Ó°ü2 ¡ |
num | name_value | string_name | data_value | string_data | ¡¡ |
±í4-2 Êý¾Ý°üÃûÌÃ
°ì·¨4
ÔÚ·â°üÍê±Ïºó£¬Ä¾Âí³ÌÐòʹÓÃGZipStreamÀàµÄÒªÁì¶ÔÉÏÏß°ü¾ÙÐÐѹËõ´¦Öóͷ£¡£´úÂëÈçͼ4-43Ëùʾ¡£

ͼ4-43 Êý¾Ý°üѹËõ´¦Öóͷ£
°ì·¨5
×îºó£¬¸ÃľÂí»á½«Êý¾Ý°ü°ü³¤ºÍÊý¾Ý°ü£¨»ñÈ¡µÄÐÅÏ¢£©·ÖÁ½¸ö°üÒÀ´Î·¢Ë͸ø¿ØÖƶËÉêÇëÉÏÏß¡£

ͼ4-44 ·¢ËÍÊý¾Ý°ü
£¨5£©ÐÄÌø»úÖÆ
ľÂí³ÌÐòͨ¹ýʹÓÃTimerÀàʵÏÖÁË×ÔÉíµÄÐÄÌø»úÖÆ¡£ÆäÖ÷Òª¹¦Ð§ÊÇÿ10µ½15ÃëÏò¿ØÖƶ˷¢ËÍÐÄÌø°ü£¬ÐÄÌø°üÄÚÈݰüÀ¨°üÃûºÍ±»Ñ¬È¾Ö÷»úϵͳÓû§Ç°Ì¨´°¿ÚÐÅÏ¢¡£

ͼ4-45 ·¢ËÍÐÄÌø°ü
£¨6£©Ô¶³Ì¿ØÖÆ
ÔÚÕë¶ÔľÂí³ÌÐò´¦Öóͷ£¿ØÖÆÏÂÁ·Ö¾ÙÐÐÏêϸÆÊÎöʱ£¬ÎÒÃÇ·¢Ã÷ÔÚ±»¿Ø¶ËľÂíµÄ¶ñÒâ´úÂëÖУ¬²¢Î´°üÀ¨ÈκÎÔ¶³ÌÖ¸ÁîµÄÏêϸʵÏÖ¹¦Ð§´úÂë¡£ÓÚÊÇÎÒÃÇÕë¶Ô¿ØÖƶ˺ͱ»¿Ø¶Ë×ö½øÒ»²½µÄµ÷ÊÔºÍÊÓ²ìºó£¬·¢Ã÷ËùÓиúÔ¶³Ì²Ù×÷Ïà¹ØµÄ¹¦Ð§´úÂ룬¶¼ÊÇÆ¾Ö¤Æä¹¦Ð§¾ÙÐйéÀàÇÒ±»·â×°ÔÚ²î±ðµÄDLLÄ£¿éÖС£µ±¿ØÖƶËÔÚÖ´ÐÐÔ¶³Ì²Ù×÷ʱ£¬ÔòÊ×ÏÈÓë±»¿Ø¶Ë·¢ËÍÌØ¶¨µÄÊý¾Ý°ü¾ÙÐн»»¥£¬½Ó×ÅÔÙ½«Ñ¹ËõºóµÄ¹¦Ð§Ä£¿é¸½¼Óµ½Êý¾Ý°üÖз¢Ë͸ø±»¿Ø¶Ë£¬Óɱ»¿Ø¶ËÒÔ²»Â䵨ÐÎʽÔÚÄÚ´æÖмÓÔØÖ´ÐУ¬À´Íê³É¿ØÖƶËÖ¸¶¨µÄ¿ØÖÆÏÂÁͨ¹ý½ÓÄÉ¡°propelling in use£¬destory after use¡±µÄÊÂÇéģʽ£¬¹¥»÷Õ߼ȿÉÒÔÎÞаµØµ÷½âľÂí³ÌÐòµÄÉèÖÃÐÅÏ¢£¬ÓÖÄܽÏÓÐÓõرÜÃâȡ֤ÆÊÎöÖ°Ô±»ñÈ¡Æä½¹µã¹¥»÷Ä£¿é£¬ÇÒÔÚÒ»¶¨Ë®Æ½ÉϵִïÃâɱºÍÈÆ¹ýÇå¾²»úÖÆµÄЧ¹û¡£Í¼4-46ÊÇľÂí³ÌÐòÔÚÖ´ÐпØÖÆÏÂÁîʱ£¨ÒÔ¡°Ô¶³Ì¿ØÖÆ×ÀÃæ¡±Ö¸ÁîΪÀý£©£¬Á½Í·Ö®¼äµÄÏêϸ²Ù×÷Á÷³Ìͼ¡£

ͼ4-46 Ô¶³Ì²Ù×÷½»»¥Á÷³Ìͼ
¸ÃÔ¶¿ØÄ¾Âí³ÌÐò×ܹ²ÓÐÊ®¼¸¸ö¿ÉÖ´Ðн¹µã¹¦Ð§Ä£¿é£¬ÆäÖаüÀ¨Ô¶³Ì×ÀÃæ¼à¿Ø¡¢Webcam¼à¿Ø¡¢¼üÅ̼ͼ¡¢Îļþ²éÕÒ¡¢Ô¶³Ìshell¡¢Bots KillerÒÔ¼°DDos¹¥»÷µÈ¹¦Ð§¡£±í4-3ÁгöÁËËùÓÐÄ£¿éµÄÃû³ÆÒÔ¼°ÆäËù¶ÔÓ¦µÄ¹¦Ð§¡£
Ä£¿éÃû³Æ | Ä£¿é¹¦Ð§ |
Chat.dll | Chat |
Extra.dll | Visit Website /Send MessageBox /Get Admin Privileges / Disable Windows Defender /Set Wallpaper |
FileManager.dll | File Manager |
FileSearcher.dll | File Searcher |
LimeLogger.dll | Keylogger |
Miscellaneous.dll | BotsKill /USB Spread /Seed Torrent /Remote Shell /DOS Attack /Execute.NET Code |
Options.dll | Report Window |
ProcessManager.dll | Process Manager |
Recovery.dll | Password Recovery |
RemoteCamera.dll | Webcam |
RemoteDesktop.dll | Remote Desktop |
SendFile.dll | Send File To Disk |
SendMemory.dll | Send File To Memory |
±í4-3 ½¹µãÄ£¿é¹¦Ð§ÆÊÎö
±í4-4Ϊ²¿·Ö¹¥»÷Ö¸ÁîÊý¾Ý°üµÄÄÚÈÝ¡£ÆäÖлÆÉ«±ê×¢²¿·ÖΪ£ºµ±¿ØÖƶËÒªÖ´ÐÐÔ¶³Ì¿ØÖƲÙ×÷ʱ£¬ÆäÓë±»¿Ø¶Ë½»»¥µÄͨÓÃÊý¾Ý°üÃûÌ㨳ý¡°string_SHA256¡±ºÍ¡°Ñ¹ËõºóµÄ¶þ½øÖÆÊý¾Ý¡±ÒÔÍ⣬ÆäËûÄÚÈݶ¼Ïàͬ£©£¬ÆäÓà¶¼ÊÇÆäËûÏà¹Ø²Ù×÷µÄÐÅÏ¢Ö¸Áî¡£
Êý¾ÝÄÚÈÝ | ÊýÌý˵Ã÷ |
¡°Packet¡±¡°plugin¡± ¡°DLL¡±¡°string_SHR256¡±£¨ÓÉC&C·þÎñÆ÷Ìᳫ£© ------------------------------------------------------ ¡°Packet¡±¡°SendPlugin¡± ¡°DLL¡±¡°string_SHR256¡±£¨ÓÉRATÌᳫ£© ------------------------------------------------------ ¡°Packet¡±¡°plugin¡± ¡°DLL¡±¡°Ñ¹ËõºóµÄ¶þ½øÖÆÊý¾Ý¡± ¡°Hash¡±¡°string_SHR256¡± £¨ÓÉC&C·þÎñÆ÷Ìᳫ£© | ¶¯Ì¬»Ø´«ÖÖÖÖ¿ØÖÆÖ¸ÁЧģ¿éÊý¾Ý°ü¡£ |
¡°Packet¡±¡°dos¡± ¡°Option¡±¡°postStart¡± ¡°Host¡±¡°string_host¡± ¡°Port¡±¡°string_port¡± ¡°Timeout¡±¡°string_timeout¡± | DDos¹¥»÷Ïà¹ØÉèÖÃÐÅÏ¢ |
¡°Packet¡±¡°fileManager¡± ¡°Command¡±¡°getPath¡± ¡°Path¡±¡°string_path¡± ------------------------------------------------------ ¡°Packet¡±¡°fileManager¡± ¡°Command¡±¡°getDriver¡± | Ô¶³ÌÎļþ¹ÜÀíÏà¹Ø²Ù×÷ÐÅÏ¢ |
¡°Packet¡±¡°keylogger¡± ¡°isON¡±¡°false¡± | ¼üÅ̼ͼÏà¹Ø²Ù×÷ÐÅÏ¢ |
¡°Packet¡±¡°processManager¡± ¡°Option¡±¡°Kill¡± ¡°ID¡±¡°string_id¡± ------------------------------------------------------ ¡°Packet¡±¡°processManager¡± ¡°Option¡±¡°List¡± | Àú³Ì¹ÜÀíÏà¹Ø²Ù×÷ÐÅÏ¢ |
¡°Packet¡±¡°ShellWriteInput¡± ¡°WriteInput¡±¡°string_txt¡± ------------------------------------------------------ ¡°Packet¡±¡°ShellWriteInput¡± ¡°WriteInput¡±¡°exit¡± | Ô¶³ÌShellÖ´ÐÐÏà¹Ø²Ù×÷ÐÅÏ¢ |
±í4-4 ¹¥»÷Ö¸ÁîÊý¾Ý°üÆÊÎö
̫ͨ¹ýÎö¿ÉÒÔ¿´³ö£¬¡°APT-C-36ϹÑÛÓ¥¡±×éÖ¯Ö÷Òª½ÓÄɵÄÊÖ·¨ÊÇÍøÂç´¹ÂÚ¹¥»÷£¬¼´ÒÔʹÓôøÓÐÉ繤αװµÄÓʼþ£¨·Âð¹ú¼ÒÕþ¸®²¿·Ö£©×÷Ϊ¹¥»÷Èë¿Ú£¬Ê¹ÓõͲéɱÂʵÄÓʼþ¸½¼þ£¨ÓÃÓÚÈÆ¹ýÓÊÏäÍø¹Ø£©ÏòÄ¿µÄÖ÷»úͶ·ÅºóÃųÌÐò¡£ÔÚÇÖÈëÖ÷»ú×°±¸ºó£¬ÔÙͨ¹ý¶à²ãǶÌ×¼ÓÔØ¡¢ÐéÄâ»úɳÏä¼ì²â¼°¹¦Ð§Ä£¿é¶¯Ì¬ÍÆË͵ÈÊÖÒÕÊֶΣ¬µÖ´ïÔÚÄ¿µÄÖ÷»úÉϺã¾ÃDZÔÚ¶ø²»±»·¢Ã÷µÄЧ¹û¡£Í¬Ê±£¬ÍŽá¶Ô¸Ã×éÖ¯ÀúÊ·¹¥»÷ÎäÆ÷µÄÉîÈëÑо¿ÎÒÃÇ·¢Ã÷£¬ÎªÁËÓ¦¶Ôһֱǰ½øµÄÇå¾²·ÀÓùºÍ¼ì²â£¬¸ÃºÚ¿Í×é֯ˢÐÂÁËÆä¹¥»÷Õ½ÂÔ£¬ËùʹÓõĺóÃÅľÂí¹¤¾ß¸üÖØ´ó¡¢¶Ô¿¹ÐÔ¸üÇ¿£¬ÕâÅú×¢¸Ã×éÖ¯ÔÚÒ»Á¬µØ¸üеü´ú¶ñÒâ´úÂëµÄ¹¦Ð§ºÍÐÎ̬£¬²¢·ºÆð³ö¹¦Ð§Ä£¿é»¯µÄÇ÷ÊÆ¡£
¼øÓڸúڿÍ×éÖ¯ºã¾Ãͨ¹ý´¹ÂÚÓʼþÒÔ¼°OfficeVBAºê¾ÙÐй¥»÷µÄϰÓÃÊֶΣ¬ÎÒÃǽ¨ÒéÏà¹ØÓû§²»ÒªËæÒâ·¿ªºÍÏÂÔØÎ´ÖªÈªÔ´µÄÓʼþ¸½¼þ¼°Á´½Ó£¬×öºÃÓʼþϵͳµÄ·À»¤£¬ÈôÓÐÐèÒª¿Éͨ¹ý·¿ªOfficeÎĵµÖеģºÎļþ-Ñ¡Ïî-ÐÅÈÎÖÐÐÄ-ÐÅÈÎÖÐÐÄÉèÖÃ-ºêÉèÖã¬À´½ûÓÃÒ»Çкê´úÂëÖ´ÐС£Ò»µ©ÏµÍ³»ò·þÎñÆ÷·ºÆðÒì³£ÐÐΪ£¬ÊµÊ±±¨¸æ²¢ÇëרҵְԱ¾ÙÐÐÅŲ飬ÒÔÏû³ýÇå¾²Òþ»¼¡£
IOC
SHAR¡¤1 |
612b7cd95eb317c2931d89acfb1c99506d799d26 |
ee42b8a4b53c8363828b9bc732045aa248e1d64a |
e9e0871d37d1765756175e8931eedadb3f210b9b |
e9e0871d37d1765756175e8931eedadb3f210b9b |
c277bb8d01cb3e9d18d5378c6f518f4faca508fb |
b586969a25aca22612ff59978d3a6062663baa86 |
79bf3730a7089b5c108bad883c1cc9a3779cb366 |
IP |
128.90.112.142 |
128.90.112.231 |
128.90.105.72 |
URL |
https://acortaurl.com/diangovocestadodecuentadeudaquotamp___P |
https://acortaurl.com/activarcedulaonlineregistraduriagovcoquotamp__ |
https://yip.su/2oTZk |
https://acortaurl.com/pdfproceso00910020190976543 |
https://acortaurl.com/diangovcodocumentos2019deudaalafecha0393948amp_ |
×ðÁú¿¹ÙÍøÈë¿ÚÆð¾¢·ÀÓùʵÑéÊÒ£¨ADLab£©
ADLab½¨ÉèÓÚ1999Ä꣬ÊÇÖйúÇå¾²ÐÐÒµ×îÔ罨ÉèµÄ¹¥·ÀÊÖÒÕÑо¿ÊµÑéÊÒÖ®Ò»£¬Î¢ÈíMAPPÍýÏë½¹µã³ÉÔ±£¬¡°ºÚȸ¹¥»÷¡±¿´·¨Ê×ÍÆÕß¡£×èÖ¹ÏÖÔÚ£¬ADLabÒÑͨ¹ýCVEÀÛ¼ÆÐû²¼Çå¾²Îó²î½ü1100¸ö£¬Í¨¹ý CNVD/CNNVDÀÛ¼ÆÐû²¼Çå¾²Îó²î900Óà¸ö£¬Ò»Á¬¼á³Ö¹ú¼ÊÍøÂçÇå¾²ÁìÓòÒ»Á÷Ë®×¼¡£ÊµÑéÊÒÑо¿Æ«Ïòº¸Ç²Ù×÷ϵͳÓëÓ¦ÓÃϵͳÇå¾²Ñо¿¡¢Òƶ¯ÖÇÄÜÖÕ¶ËÇå¾²Ñо¿¡¢ÎïÁªÍøÖÇÄÜ×°±¸Çå¾²Ñо¿¡¢WebÇå¾²Ñо¿¡¢¹¤¿ØÏµÍ³Çå¾²Ñо¿¡¢ÔÆÇå¾²Ñо¿¡£Ñо¿Ð§¹ûÓ¦ÓÃÓÚ²úÆ·½¹µãÊÖÒÕÑо¿¡¢¹ú¼ÒÖØµã¿Æ¼¼ÏîÄ¿¹¥¹Ø¡¢×¨ÒµÇå¾²·þÎñµÈ¡£



¾©¹«Íø°²±¸11010802024551ºÅ